Сейчас рынок ремонтов — это каменный век

В то время, как нам могут к двери привезти любой товар с другого конца планеты меньше чем за неделю, 4 из 5 бригад не могут сделать ремонт без проблем. Единственное, что гарантирует хороший результат — сила. Всё как в первобытные времена. Кажется, что утрируем? Мы устроим вам небольшую экскурсию в «Парк юрского периода» ремонтов.

Меняй рынок ремонтов вместе с нами

10-30 %
Настолько бригады могут занизить реальные объёмы и стоимость работ, чтобы клиент согласился

Бездумный демпинг

В вопросе цен и сроков в ход идёт даже прямой обман: бригада называет те сроки и стоимость, которые удовлетворят заказчика, а не те, за которые реально сделает проект. Потом просто делает дольше и дороже, ведь никакой расплаты за это не будет. Придётся разбирать каждую строчку сметы, а потом отстаивать позицию: «Ничего не волнует, мы обговаривали такой объём и стоимость, делайте как хотите». Добиться согласованности можно только силой, как в первобытные времена.
Большая часть бригад работает по принципу «мой отец так делал, поэтому я так делаю». Очень мало тех, кто самостоятельно повышает квалификацию, следит за новыми технологиями, знает СНИПы и ГОСТы. Чтобы сделать что-то современное, придётся самому разобраться и проявить настойчивость, чтобы так сделала бригада. Добиться качества можно только силой, как в первобытные времена.

Низкая квалификация

Неорганизованность

Планом работ ведает только прораб. Без него начинается бардак. Рабочие без бригадира — племя без вожака, маленькие дети без воспитателя в детском саду. Бригадир за дверь, дети опаздывают, прогуливают, делают не по стандарту. Чтобы не допустить этого, придётся приструнить либо рабочих, либо бригадира. Добиться исполнительности можно только силой, как в первобытные времена.
Бригады работают без договора, в любое время могут растянуть сроки, увеличить смету, сделать без старания, а потом оставить проект без каких либо последствий. Чтобы этого не случилось, придётся поругаться и припугнуть последствиями. Добиться ответственности можно только силой, как в первобытные времена.

Нет гарантий

Бригады часто пользуются неопытностью заказчиков: покупают товара больше чем нужно и уносят лишнее с собой. Чтобы решить эту проблему, придётся сверить все чеки с остатками, а потом жёстко спросить с бригадира. Добиться честности можно только силой, как в первобытные времена.

Воровство

81 %
Столько людей из второго опроса сталкивались с проблемами в ремонте. В исследовании «СберУслуги» и «Рамблер» учавствовали 6 100 человек
36 %
Пожаловались на превышение расходов над планируемыми тратами
20 %
…, что не могли найти все необходимые материалы
18 %
… низкое качество работы
12 %
…, что бригада не уложилась в сроки
9 %
…, что материалы оказались некачественными
5 %
Несколько раз меняли рабочие бригады
3/4
Столько людей из первого опроса столкнулись с проблемами во время ремонта. В исследование «Газета.ру» приянало участие 3 000 человек
32 %
Пожаловались на отсутствие гарантий на оказанные услуги
29 %
… на задержку сроков
26 %
… на непрозрачную ценовую политика у подрядчиков
25 %
… на низкое качество услуг
18 %
… на то, что ремонтники брались за работу, которую не знали, как выполнять
Ниже приводим результаты двух исследований от «Лента.ру», «СберУслуги» и «Рамблер», которые они проводили в 2022 году. В первом опросе учавствовало 3 000 человек, во втором 6 100 человек.

Не верите? Вот доказательства

23 %
… на сделку без чека и договора
Предлагаем тебе открыть франшизу в своём городе, изменить рынок ремонтов и стать представителем компании номером один в этой сфере через 2-3 года.
3
Даём гарантии, потому что хотели бы, чтобы их дали и нам
Говорим с клиентом так, как хотели бы, чтобы говорили с нами
2
Делаем ремонт так, как хотели бы, чтобы его делали для нас
1

Делаем как для себя

В такой реальности стать цивилизованной компанией — это большое конкурентное преимущество. Между двумя вариантами: «Работать с бригадой из „каменного века“» и «Работать с компанией с прозрачными процессами, строгими стандартами и гарантиями в договоре» выбор очевиден. И мы именно такая компания, которую выбирают — мы задаём новый стандарт индустрии.

Мы задаём новый стандарт

Работаем по стандартам

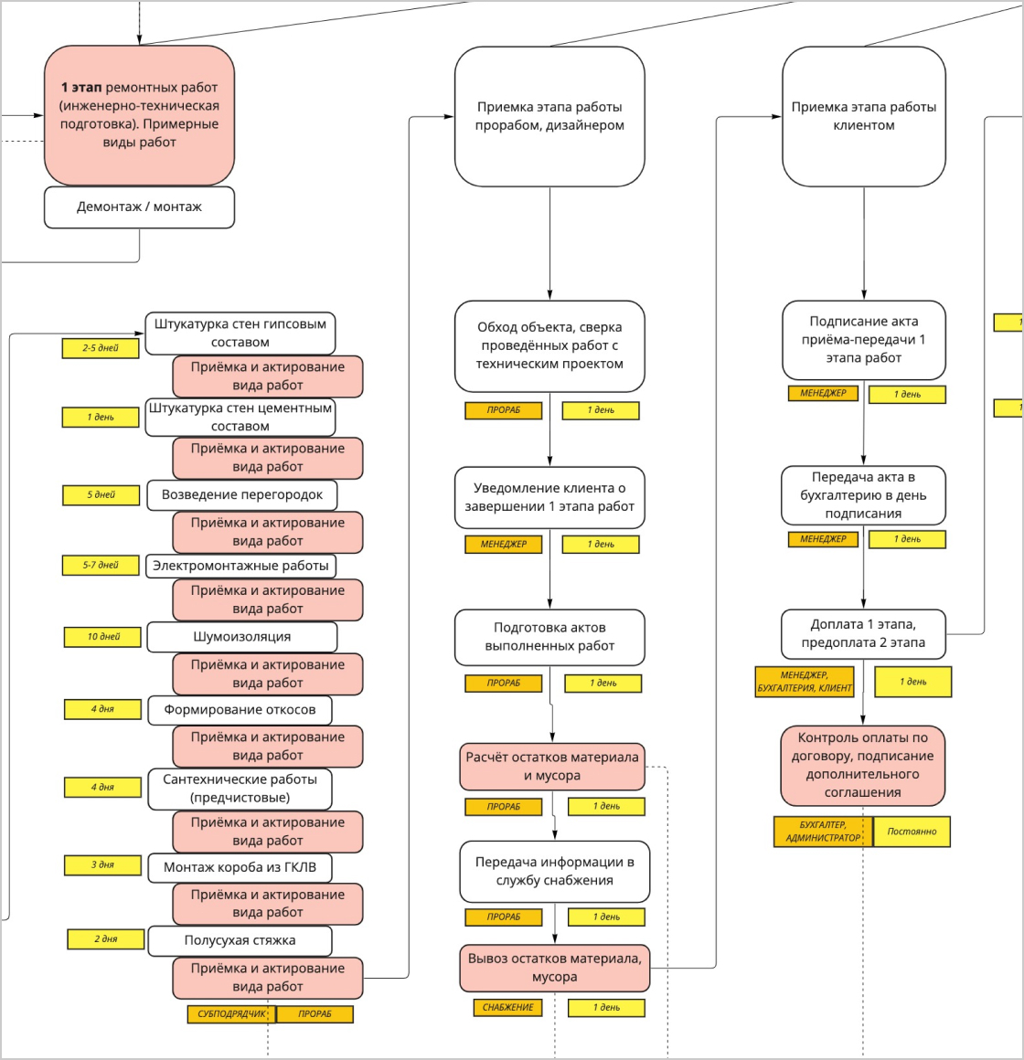
Мало кто умеет делать ремонт стабильно хорошо. Качество работы напрямую зависит от таланта её сотрудников. Мы создали систему, которая помогает нам делать стабильно качественный ремонт за 2-3 месяца. Вместо таланта и мастерства мы опираемся на строгие процессы, стандарты, чек-листы и формулы.

Не скрываем процесс

На всех наших объектах мы устанавливаем онлайн-камеры, чтобы клиент, прораб и даже уборщик мог следить за ходом работ. Открытость — это стимул работать хорошо. Всё, что мы делаем, мы делаем исходя из того, что нас рассматривают под микроскопом. У нас не бывает подхода «и так сойдёт», потому что любая небрежность мгновенно раскроется.

Соблюдаем чистоту

Мы убеждены, что продукт — это не только сам ремонт, но и путь к нему. Поэтому на всех объектах у нас строгое отношение к чистоте: мы инструктируем всех работников о том, куда складывать остатки материалов и инструменты, когда выносить мусор и в каком виде оставлять после себя объект. За системное несоблюдение этих норм мы увольняем.

Автоматизируем всё

В сердце наших процессов — облачная система управления. В ней хранятся планы работ по проекту и история действий всех участников этого проекта. Она умеет автоматически создавать договоры для клиентов, а ещё упрощает составление смет, потому что вся номенклатура уже внутри, остаётся выбрать нужный шаблон и заполнить количество.

Её создали, поддерживают и развивают разработчики «Интеррии», опираясь на опыт наших бригад. Мы делаем эту систему для себя, чтобы она решала наши задачи и соответствовала нашим процессам.

Система работает в браузере. Не нужно ничего устанавливать, покупать лицензии, ключи и защиту, звать программистов и прокладывать локальные сети. Всё, что нужно для работы — беспроводной интернет и любое устройство с браузером.

Делаем техпроект бесплатно

Мы делаем бесплатный техпроект. Техпроект включает в себя полный комплект строительных схем: план электрики, сантехники, тёплых полов, напольных покрытий и потолка. Техпроект убирает риски, что кто-то кого-то неверно поймёт, и в итоге компания потеряет репутацию и деньги.

Защищаем клиента и берём ответственность

Со всеми клиентами мы подписываем договор. Этот договор показывает клиенту наше отношение к его проекту: если что-то пойдёт не так, мы готовы всё исправить. Даём гарантию на работы до трёх лет.
На время создания этого сайта мы сделали 178 ремонтов, и из этих клиентов 97% остались довольны работой с нашей компанией. 4,9 балла — наш средний рейтинг на «2ГИС» и «Яндекс Картах»

И клиенты ценят это

500 000 ₽
Паушальный взнос, перелёт и проживание в Сыктывкаре на 3 дня обучения.
150 000 ₽
Запас на первые три месяца работы, в основном на рекламу. Офис не понадобится, сотрудников не нужно устраивать в штат.
3 месяца
В среднем уходит на подготовку к открытию. Для того, чтобы ничего не упустить во время открытия, франчайзи вместе с управляющей компанией работает по чек-листу. В чек-листе 91 задача.
3 %
Роялти с месячной выручки без НДС. Всё честно: зарабатываете вы — зарабатываем мы.
Мы ищем не людей с деньгами, а тех, с кем сможем построить успешный масштабируемый бизнес, и предлагаем таким партнёрам честные условия вступления.

Что вам нужно для открытия франшизы

Наша финансовая модель построена так, что владелец всегда получает 30% от стоимости работ и дизайн-проекта, а также 10% от стоимости кухни. Средняя прибыль с проекта — 150 000 ₽. Если подписать всего четыре договора в первый месяц, то вложения на франшизу окупятся. Ниже мы привели подробные расчёты прибыли.

Окупаемость через 2-5 ремонтов, а ёмкость рынка на десятки миллионов в месяц

Ёмкость рынка по прибыли в Сыктывкаре в 2022 году
4,95 млн ₽/месяц
Ёмкость рынка огромна. Например, по данным «Дом.рф» в 2022 году в Сыктывкаре было введено 24 000 м² жилых помещений. При средней квадратуре в 60 м² — это примерно 400 квартир, то есть примерно 33 квартиры в месяц: 33 квартиры × 150 000 ₽ = 4 950 000 ₽/месяц. И это только новые квартиры, а есть ещё вторичный рынок и коммерческие помещения.

Сыктывкар в 2022 году показал примерно 1 650 118,5 ₽ чистой прибыли в месяц — это 33% от возможного объёма. Даже за два года компания не смогла охватить все возможности рынка.

Расчёт ёмкости рынка и график выручек города Сыктывкара

Обучаем на практике

Обязательное условие открытия франшизы — обучение в Сыктывкаре. За три дня мы рассказываем, как эффективно организовать работу, набрать команду, найти клиентов, вести проекты и закупать материалы. В программе теория и практика с выездами на объекты.

Готовим макеты

В нашей базе макеты для соцсетей, визитки, наклейки, брошюры, листовоки, баннеры, и так далее. Если вам нужен макет, который может пригодится всей сети — мы сделаем его бесплатно.

Ведём соцсети

Мы умеем привлекать людей в соцсетях, поэтому сами ведём мощные страницы и помогаем вести их франчайзи. На старте мы наполним профили, а потом будем помогать вам советами в их развитии. Так же запустим таргет на 50 000 ₽ и соберём до 10 популярных местных сообществ в социальных сетях, которые можно использовать для размещения рекламы.

Находим партнёров

Наш специалист по рекрутингу совместно с главным дизайнером и директором отдела продаж отбирает 10 дизайнеров интерьера и риелторов из вашего города. Вам остаётся только договориться с ними по условиям.

Подключаем к ИТ-системе

Настроим ИТ-систему так, чтобы вы могли с первого входа начать работу: настраиваем структуру компании и распределение прав, бизнес-процессы, воронки продаж, автозадачи и анализ эффективности каналов продаж.

Открываем доступ к знаниям

Мы собрали полную базу знаний по всем аспектам работы. Там хранятся все рабочие документы и макеты рекламных материалов. Мы смотрим на успехи друг друга, улучшаем системы и совершенствуем стандарты непрерывно.

Сопровождаем проекты

Первые 10 смет мы составляем для вас бесплатно. Потом вы можете продолжать заказывать их у нас за 1 000 ₽/штука и отдать на аутсорс другие работы: 5 000 ₽ — создание технического проекта, 20 000 ₽/месяц — аутсорс бухгалтерии.

Предоставляем камеры

Вы можете сами организовать закупку и установку камер на объекты, нам понадобится только доступ к ним. Но пока никто из франчайзи не нашёл решения дешевле нашего — мы предлагаем прислать их за 2 000 ₽/месяц.

Сопровождаем первую сделку

Ваш первый договор мы в прямом смысле «ведём за ручку». Мы созваниваемся каждый день, моментально отвечаем в чате. Дальше мы помогаем не так пристально, стараемся отвечать сразу, но так как спрогнозировать нагрузку сложно, обещаем ответить в течении двух дней.

Проводим планёрки, отвечаем в чате

Каждую неделю мы созваниваемся с партнёрами, чтобы обсудить проблемы. А в конце каждого месяца для того, чтобы рассказать о результатах работы управляющей компании и компании. Также в любое время можно задать вопрос нам или другим директорам в чате. Также есть отдельный чат с прорабами, где мы помогаем в технических вопросах, с которыми они сталкиваются в процессе ремонтных работ.

Вкусно фотографируем

Каждую неделю мы посещаем свои объекты, чтобы сфотографировать ход работ. Мы круто фотографируем на каждом этапе, даже розетки у нас выглядит стильно. Эти фотографии, рендеры, видео и анимацией вы сможете использовать в своей рекламе.
Мы зарабатываем не на вступительном взносе, а на успехе наших партнёров. Поэтому не пропадаем после открытия; помогаем с первыми сделками, будто мы часть вашей команды; постоянно обмениваемся опытом и создаём новые инструменты на основе этого.

Как мы помогаем нашим партнёрам

Мы ищем единомышленников, тех, с кем сможем построить успешный масштабируемый бизнес. И не верим, что бизнес может развиваться без участия предпринимателя. Если вы надеетесь вложить деньги и больше никогда не думать о проекте — эта франшиза не для вас. У нас франчайзи следят за показателями, держат руку на пульсе, готовы лично выйти на объект или пообщаться с клиентами, не боятся труда и одинаково строго спрашивает с себя и своей команды.

После открытия вам предстоит самостоятельно управлять бизнесом: ставить себе цели, планировать задачи, искать клиентов и сотрудников онлайн и офлайн, контролировать работы на объектах, решать проблемные ситуации, планировать бюджет, вести документооборот и бухгалтерию.

После открытия успех проекта уже больше в ваших руках, чем в наших. Предстоит проявлять дисциплину и настойчивость, чтобы добиться успеха. Как мы уже сказали, халявы не будет — придётся пахать.

Франшиза подойдёт не всем, не все подойдут нам. Да, придётся пахать

Компания «Интеррия» для меня нечто большее, чем просто франшиза. Я шла туда к людям, я 100% уверена в их порядочности, профессионализме и подходу к организации процесса. С основателем компании Антоном Филимоновым я знакома много лет, знаю его семью и дух. Нет волнений, страха перед тем, что покоряю незнакомую мне сферу, но есть интерес и колоссальная поддержка людей, которых объединяет одна цель. С уверенностью могу сказать, что у нашей компании большое будущее.
Анна Михайлова, Москва ЮЗАО
С компанией «Интеррия» я знаком почти с самого начала их развития так как проживал в городе в котором все зарождалось. Долгое время наблюдал за их ростом. Переехав в другой город долго думал чем заняться. И тут я увидел что ребята запускают франшизу. И зная на сколько эта компания быстро завоевала рынок ремонта в Сыктывкаре, и каких они достигли результатов решил стать их франчайзи.

Чем и почему эта компания меня заинтересовала сейчас объясню.

Во-первых это свая отточенная и адаптированная под сферу ремонта CRM, что играет немалую роль для продуктивной работы.

Во-вторых это готовый правильно выстроенный бизнес процесс.

В-третьих это грамотно выстроенный маркетинг без которого сейчас никуда.

И так я думаю что можно перечислять ещё не один пункт.

Но самое главное это то что весь объём работы который компания проделала, набивая шишки, она передала мне и у меня путь роста будет уже короче, и меньше сложностей будет встречаться на пути. А даже если и будут, то они смогут их преодолеть. Расти и преодолеть трудности в команде проще.
Сергей Беккер, Калининград
Мы все искали, чем заниматься в Питере дополнительно к тому, что у нас уже у всех было или есть. Мне, в частности, интересна была диверсификация бизнеса.

Продумывали разные варианты: медицина, импорт товаров из Китая. Отделочные работы не рассматривали изначально по причине абсолютного непонимания и незнания рынка. Вариант с «Интеррией» стали рассматривать и приняли финальное решение по нескольким причинам:
— так или иначе знаем частично состав вашей команды с хорошей стороны;
— рынок, действительно, большой, и практически вечный;
— вложения меньше, чем в ряд других бизнесов;
— был грамотный прораб, готовый сотрудничать, хотя по итогу, мы встряли с ним после того, как он резко дал заднюю;
— франшиза на стартапе, а значит, есть возможность тоже поучаствовать в её становлении. Это просто интересно.

Кроме того в целом бизнес по франшизе даёт ещё доп.преимущества:
— совместное развитие почти всегда быстрее и эффективнее в глобальном плане;
— несколько меньше времени на запуск, а времени у всех нас троих не так много.
Юрий Соболев, Санкт-Петербург
Это был несложный выбор, я знаком с командой и работал уже в сфере ремонтов. «Интеррия» показала эффективность своей бизнес модели в Сыктывкаре и Новороссийске, это дало понимание что получиться и в других городах. Опираясь на свои желания попробовать свои силы как предприниматель и переехать в другой город я принял решение купить франшизу и выбрал город Тюмень.
Дмитрий Анчербак, Тюмень
Я выбрал компанию Интеррия, потому что давно хотел развивать бизнес в такой сильной команде! Генерального директора Филимонова Антона знаю более 20 лет, двадцать лет дружбы! За это время многое прошли вместе! И вот пришло время, строить бизнес вместе! Команда «Интеррии» — это команда профессионалов! Команда, которая любит своё дело и очень ответственно относится к своим обещаниям и обязательствам!
Виталий Остапов, Москва СВАО
Отзывы наших действующих франчайзи с минимальным вмешательством редакторов. Если вы хотите лично пообщаться с кем-нибудь из них, мы предупредили, что вы напишите или позвоните.

Почему я выбрал эту франшизу

Михаил Власов
Если у вас остались вопросы, свяжитесь со мной
Оставить заявку